随着全球肿瘤发病率持续上升,传统化疗药物因缺乏靶向性、毒副作用大等问题,已难以满足临床对高效低毒治疗手段的迫切需求。近年来,智能响应型纳米药物递送系统成为肿瘤治疗领域的重要研究方向。其中,pH响应性聚氨基酸纳米载体凭借其在肿瘤微环境(TME)中实现精准药物控释的能力,展现出巨大的临床转化潜力。
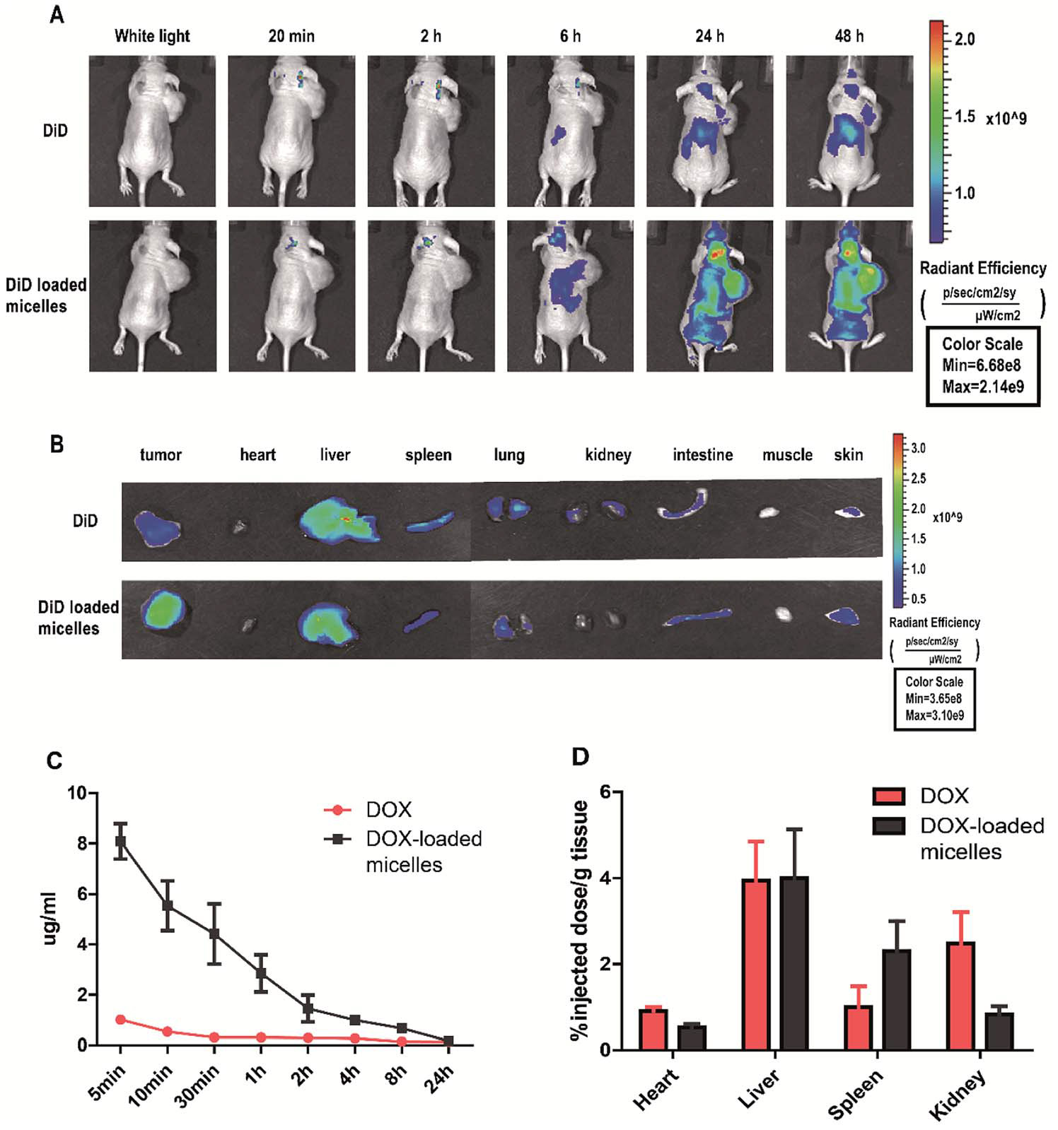
为此,中新康明成功构建了一种新型pH响应性超支化聚氨基酸纳米材料——mPEG-PEI-PBLL。该材料通过Nε-苄氧羰基-L-赖氨酸环内酸酐(Lys(Z)-NCA)与甲氧基聚乙二醇-聚乙烯亚胺(mPEG-PEI)的开环聚合合成,具备两亲性结构,可自组装形成粒径约117nm的稳定胶束。其核心创新在于引入席夫碱(Schiffbase)键作为酸敏感连接单元:在生理pH(7.4)下结构稳定,延长血液循环时间;而在肿瘤酸性微环境(pH≈5.0)中迅速断裂,实现药物的定点释放。实验表明,该载体对阿霉素(DOX)的载药量高达25.8%,包封效率达87%。更重要的是,与游离DOX相比,mPEG-PEI-PBLL显著降低了药物的全身毒性,提高了肿瘤组织蓄积,并在动物模型中有效抑制肿瘤生长、延长生存期,同时展现出优异的生物相容性与可降解性。

这一突破性成果不仅验证了pH响应性聚氨基酸载体在肿瘤精准治疗中的巨大价值,也为创新药企提供了极具前景的技术路径。然而,从实验室概念到临床前乃至临床阶段的转化,离不开高质量、高一致性的关键原料供应与专业、灵活的合同研发生产组织(CDMO)服务支持。
中新康明:您值得信赖的纳米药物CDMO合作伙伴
作为国内领先的高端医药中间体与纳米药物CDMO服务商,中新康明深度布局智能递送系统领域,现已全面开放针对上述mPEG-PEI-PBLL体系的非GMP级原料供应与定制化CDMO服务,助力客户快速推进项目进程。
1.关键原料稳定供应,保障研发连续性
我们可批量供应高纯度、严格质控的非GMP级关键单体与聚合物:
mPEG-PEI:多种分子量规格(如Mn=2000),席夫碱端基明确,适用于后续NCA开环聚合;
Lys(Z)-NCA(Nε-苄氧羰基-L-赖氨酸-N-羧基环内酸酐):高纯度(≥98%),水分与杂质控制严格,确保聚合反应高效可控。
2.一站式CDMO服务:从合成到表征,全程无忧
中新康明提供覆盖mPEG-PEI-PBLL纳米颗粒开发全链条的CDMO服务:
聚合物合成:在严格无水无氧条件下,完成mPEG-PEI-PBLL的开环聚合(ROP),确保批次一致性;
DOX载药工艺开发:采用溶剂置换法高效制备DOX负载纳米胶束;
全面质量表征:包括但不限于:
结构确认:¹HNMR、FT-IR;
理化性质:DLS测定粒径与PDI、TEM观察形貌、荧光探针法测定CMC;
载药性能:UV-Vis测定载药量(DLC)与包封率(DLE);
体外释放:模拟不同pH环境(如7.4vs5.0)下的药物释放动力学;
稳定性研究:不同pH缓冲液中胶束粒径变化监测。

3.技术优势:专业团队+先进平台
中新康明的核心竞争力源于:
深厚的高分子化学与纳米制剂技术积累:团队精通NCA聚合、席夫碱化学及自组装纳米系统构建;
完善的分析检测平台:配备核磁、红外、DLS、TEM、HPLC、UV-Vis、荧光光谱仪等先进设备;
灵活高效的项目管理:可根据客户需求,提供从毫克级工艺摸索到百克级放大生产的定制化服务,快速响应研发迭代。
4.成功案例:赋能客户创新
我们已为多家生物医药公司及科研院所成功交付类似pH响应性聚氨基酸纳米载体项目。例如,某客户基于中新康明提供的Lys(Z)-NCA及mPEG-PEI原料,结合我们的DOX载药与表征服务,在3个月内完成了先导化合物的体外评价数据包,为其IND申报奠定了坚实基础。

5.综合CDMO服务:不止于原料,更在于赋能
中新康明致力于成为客户在复杂纳米药物开发道路上的战略伙伴。我们的服务不仅限于单一原料或步骤,而是提供“原料+合成+表征+工艺优化”的综合解决方案。无论是早期靶点验证所需的毫克级样品,还是临床前研究所需的多批次百克级物料,我们均能以高标准的质量、高效率的交付和高性价比的成本,全方位支持客户的创新药物研发管线。
展望未来,中新康明将持续聚焦肿瘤精准治疗前沿,深耕智能纳米递送系统CDMO服务,以专业的技术能力和可靠的服务品质,与全球创新药企携手,共同推动更多安全、高效的抗肿瘤新药早日惠及患者。
返回