随着新冠疫情的全球影响逐渐常态化,科学界对SARS-CoV-2疫苗的研发已从“应急响应”转向“长期防控”策略。最新发表于《npj Vaccines》的研究表明,通过优化脂质纳米颗粒(Lipid Nanoparticle, LNP)配方,可显著提升mRNA疫苗的免疫原性与保护效力。尤其值得关注的是,该研究成功构建了一种双价Fluvid mRNA疫苗——同时靶向季节性流感病毒(H1N1)和SARS-CoV-2,在小鼠模型中实现100%的病毒攻击防护效果,且未因多抗原共递送而牺牲任一成分的免疫效能。这一成果不仅验证了多价mRNA疫苗的可行性,也为未来应对呼吸道病毒共流行提供了高效、经济、便捷的解决方案。

在此背景下,中新康明作为专注于高端药物递送系统和mRNA原料研发的领先企业,正积极将前沿科研成果转化为产业级能力。公司依托深厚的脂质化学合成平台和GMP级CDMO服务体系,为全球疫苗开发者提供关键LNP核心脂质原料及一站式工艺开发支持。针对SARS-CoV-2疫苗的持续演进需求,中新康明重点布局可离子化阳离子脂质(如结构类似ALC-0315、SM-102的高pKa脂质)、辅助磷脂(DSPC、DOPE)、胆固醇及PEG化脂质(如DMG-PEG2000)等全系列LNP组分,并可根据客户需求定制新型脂质分子,助力客户筛选出具有最佳内体逃逸效率、稳定性和低毒性的LNP配方。
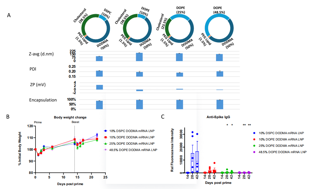
中新康明的技术优势在于其“从分子设计到制剂落地”的全链条整合能力。公司拥有自主知识产权的微流控混合工艺平台,可精准控制LNP粒径(60–100 nm)、包封率(>95%)及多分散指数(PDI < 0.2),确保批次间高度一致性;同时,其冻干保护技术(如含蔗糖缓冲体系)有效解决mRNA-LNP在冻融过程中的稳定性难题,显著提升产品货架期与运输适应性。此外,中新康明的分析团队配备动态光散射(DLS)、RiboGreen包封检测、Agilent Bioanalyzer完整性评估等全套表征手段,为客户提供符合国际申报标准的质量数据包。

值得一提的是,中新康明已成功支持多个国内外客户完成SARS-CoV-2 mRNA候选疫苗的临床前开发。其中一个典型案例中,客户采用中新康明提供的高纯度可离子化脂质与DSPC组合,制备出编码全长天然刺突蛋白(非2P稳定化)的LNP-mRNA制剂,在动物模型中诱导出强效中和抗体及Th1偏向的T细胞应答,完全保护小鼠免受MA10变异株攻毒——这与近期《npj Vaccines》报道的“天然刺突蛋白亦可实现高效保护”结论高度一致,印证了中新康明LNP系统的强大适配性与免疫激活潜力。

综上所述,中新康明不仅提供高质量、合规的LNP关键脂质原料,更以灵活高效的CDMO服务模式,覆盖mRNA-LNP的处方筛选、工艺放大、分析方法开发、稳定性研究及GMP生产等全周期需求。面对未来多联多价mRNA疫苗的发展趋势,中新康明将持续投入创新脂质库建设与递送技术优化,携手全球合作伙伴,加速安全、有效、可及的新一代疫苗上市进程,共同构筑抵御下一次大流行的科技防线。
返回