全球疫苗研发进入新篇章:circRNA疫苗潜力凸显
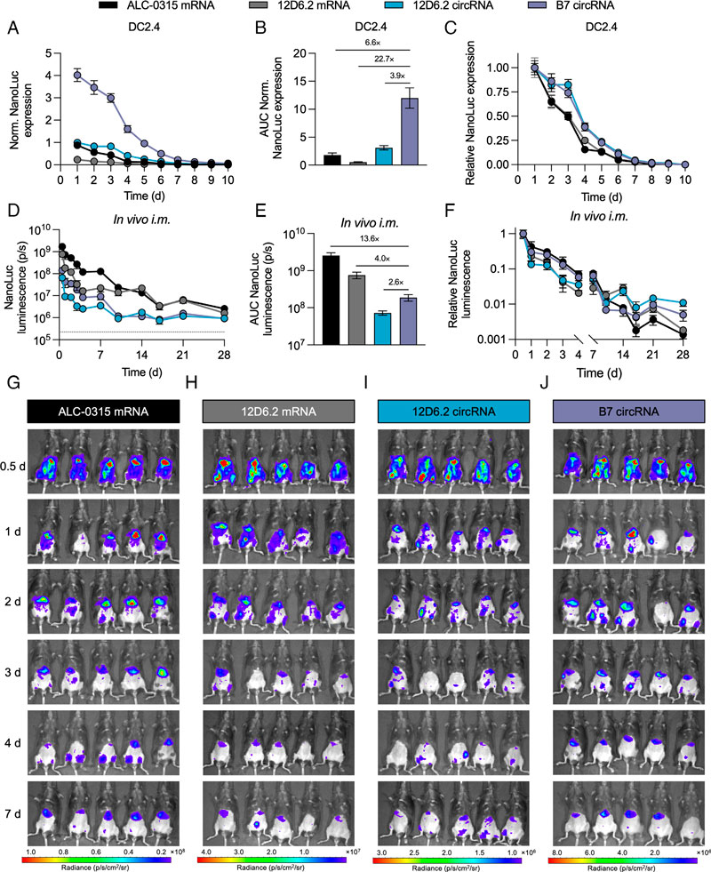
随着mRNA疫苗在新冠疫情中展现出快速研发、高效保护的优势,RNA疫苗技术正在迎来新一轮革新。最新发表于PNAS的研究显示,环状RNA(circRNA)凭借其更高稳定性、更低免疫原性及更持久的蛋白表达能力,正成为下一代传染病疫苗的重要方向。中新康明研究团队通过系统优化LNP递送体系,实现了显著提升的circRNA transfection效率,并在SARS-CoV-2的动物实验中观察到更强、更持久的抗体反应(IgG↑3.8倍)与Th1偏向免疫应答,显示circRNA-LNP疫苗具有优越的免疫保护潜力。
这代表着核酸疫苗研发正从mRNA向circRNA方向演进,产业对稳定、高效、可规模化的LNP递送技术需求更加迫切。

中新康明:提供SARS-CoV-2疫苗开发所需的LNP原料产品与CDMO交付能力
依托多年积累的核酸递送材料平台,中新康明现已全面布局面向SARS-CoV-2及其他呼吸道病毒疫苗研发的LNP原料与制剂CDMO服务,包括:
●LNP关键原料产品(可用于mRNA/circRNA/saRNA载体)
可电离脂质IonizableLipids(自主研发/可定制)
支持12D6.2、C14-482、C14-488、C14-494等新一代脂质结构(文献表明其在免疫细胞中具有显著转染优势)
结构脂质DSPC/DOPE/SOPC/DOPC等全系列
SOPC作为circRNALNP的关键helperlipid,被证明可显著增强免疫细胞转染效率
高纯度Cholesterol、PEG-Lipid(DSPE-mPEG、DMG-PEG系列)
所有原料均可提供:
分析质量报告(CoA)
全套杂质谱、粒径/纯度验证
DMF/原料注册支持
批量供应(克级—公斤级—百公斤级)
●LNP疫苗一站式制剂CDMO服务
circRNA/mRNA的LNP工艺开发(配方筛选、DoE设计、处方放大)
微流控制剂制备与品质研究(EE、PDI、Size、Release等)
冻干保护剂筛选、稳定性研究
毒理批生产(GLP)
GMP临床批生产(PhaseI–III)
IND/BLA注册支持文件撰写(CMC模块)
覆盖从概念配方—工艺优化—中试放大—GMP量产的全流程。

技术优势:从LNP设计到规模生产的系统化平台能力
结合文献数据与中新康明平台优势,我们可为circRNA/mRNASARS-CoV-2疫苗提供结构化、可验证的技术体系:
1.circRNA递送优化经验全面对标前沿研究
文献显示,提高IonizableLipid:RNA比例(20:1)、使用SOPC以及优化Cholesterol含量均可显著提升circRNA的免疫细胞转染效率(提升5–20倍)。
中新康明平台可直接复现/优化这一技术路线,实现更高效率的circRNA包封与递送。
2.面向疫苗的“免疫器官靶向设计”
研究表明优化后的LNP可显著提高其在淋巴结、APCs(DC、Bcells、Myeloidcells)中的富集与转染。
我们可基于这一特性进行LNP处方调控,实现更强的疫苗免疫原性。
3.强免疫应答与Th1偏向诱导
circRNA-LNP在动物实验中实现:
IgG水平提升3.8倍以上
更强的IgG2c表达
显著的DC成熟
中新康明可针对SARS-CoV-2(以及流感、RSV、CMV等)开发高免疫活性LNP配方。
4.高一致性、可规模化的制剂装备平台
工艺放大线性良好(微流控×逐级scale-up)
质量指标可控(EE>90%、PDI<0.15)
支持冻干工艺及常温稳定性提升(对应circRNA更佳的稳定性优势)

应用案例:面向SARS-CoV-2新一代疫苗的LNP助力
案例1:circRNA-LNP SARS-CoV-2 Delta疫苗
采用12D6.2+SOPC+20:1LNP配方,实现:
淋巴结DC高比例摄取(10–40%DiD+)
更长持续蛋白表达(>28天)
抗体水平显著高于临床标准mRNA LNP
Th1免疫偏向更明确
这些数据为中新康明在客户项目中开展类Delta、变异株多价疫苗研发提供了可直接落地的配方参考与工艺路线。
案例2:客户委托的mRNA/LNP工艺优化项目
初始EE低(60–70%)
通过DoE优化将EE提升至>92%
稳定性延长4–6个月(2–8℃)
已完成GLP批供货与IND提交
案例3:可电离脂质定制开发
针对疫苗靶器官(淋巴结)进行脂质结构筛选
已完成6种新脂质的公斤级小试验证

综述:中新康明助力SARS-CoV-2疫苗从研发到产业化的全链条服务
面对新一代RNA疫苗特别是circRNA疫苗的快速发展需求,中新康明已构建覆盖从LNP原料—配方—工艺开发—中试—GMP量产—申报的一体化平台,为全球疫苗企业、科研机构、生物技术公司提供:
✔SARS-CoV-2/流感/RSV/CMV等传染病疫苗LNP方案
✔mRNA/circRNA/saRNA的定制化LNP配方开发
✔IonizableLipid与关键辅料的持续供应
✔注册申报全流程支持(CMC、质量体系、验证体系)
中新康明将持续以材料创新+工艺创新推动RNA疫苗技术的发展,加速更多创新疫苗从实验室走向临床与市场。
返回