随着全球对mRNA技术认知的不断深化,新冠疫苗的成功应用不仅验证了该平台的巨大潜力,也开启了其在肿瘤免疫治疗、个性化医疗等更广阔领域的探索。中新康明近期研究开发了一种无需主动靶向配体修饰、即可实现高效淋巴结(LN)靶向递送的新型脂质纳米颗粒(LNP)——113-O12B,在黑色素瘤小鼠模型中展现出卓越的CD8+ T细胞激活能力和高达40%的完全缓解率(CR),并诱导出持久的抗肿瘤免疫记忆。
这一突破性进展标志着mRNA疫苗正从“广谱表达”迈向“精准递送”的新阶段。传统基于ALC-0315或SM-102的LNP系统虽在新冠疫苗中取得成功,但其主要分布于肝脏,可能引发肝毒性等副作用。而新一代LNP如113-O12B,则通过优化脂质结构(如尾链长度、连接键类型及头部基团),实现了对淋巴结的高度富集,显著提升抗原呈递效率,同时降低脱靶风险。这不仅为癌症疫苗提供了通用平台,也为未来传染病疫苗的优化指明了方向。

在此背景下,作为国内领先的mRNA原料与制剂CDMO服务商,中新康明持续深耕脂质递送系统领域,全面支持科研机构与生物医药企业加速创新mRNA疗法的研发进程。
一、核心原料稳定供应:非GMP级SM-102、ALC-0315、DLin-MC3-DMA现货供应
中新康明长期专注于核酸药物关键辅料的开发与生产,现已建立完善的非GMP级mRNA LNP核心脂质供应链。公司可批量提供高纯度、高批次一致性的以下关键原料:
SM-102:Moderna新冠疫苗Spikevax中的可电离脂质;
ALC-0315:辉瑞/BioNTech Comirnaty疫苗的核心组分;
DLin-MC3-DMA:全球首个获批siRNA药物Onpattro所用脂质,亦广泛用于早期LNP研究。
所有产品均附带完整质控报告(COA),包括HPLC纯度(≥98%)、核磁(NMR)、质谱(MS)及水分/残留溶剂等数据,满足临床前研究及工艺开发需求。

二、LNP全流程CDMO服务:从配方开发到表征检测一站式解决
中新康明提供覆盖mRNA-LNP全生命周期的CDMO服务,包括:
LNP处方筛选与优化:基于微流控或乙醇注入法,快速构建不同比例(如Ionizable lipid:Chol:DSPC/DOPE:DMG-PEG)的纳米制剂;
理化性质表征:粒径(DLS)、Zeta电位、包封率(RiboGreen法)、形态(TEM/Cryo-EM)、pKa测定等;
体外/体内功能评估支持:协助客户完成转染效率、蛋白表达、细胞因子释放及初步药效学实验设计;
定制合成服务:支持新型可电离脂质、PEG化脂质或功能性辅助脂质的公斤级合成与纯化。
三、技术优势:自主知识产权平台 + 非GMP生产能力
中新康明依托自主研发的LNP递送平台,具备三大核心优势:
高通量筛选能力:可并行测试数百种脂质组合,快速锁定最优配方;
工艺稳健性:采用连续化微流控技术,确保批次间CV < 10%,为后续GMP放大奠定基础;
分析方法开发领先:建立符合ICH指导原则的脂质降解产物检测方法,保障产品稳定性。
公司已通过ISO 9001质量管理体系认证,并正在建设符合FDA/EMA标准的GMP生产线,可无缝衔接从IND研究到临床样品生产的过渡。

参考文献:“Lipid nanoparticle-mediated lymph node-targeting delivery of mRNA cancer vaccine elicits robust CD8+T cell response”
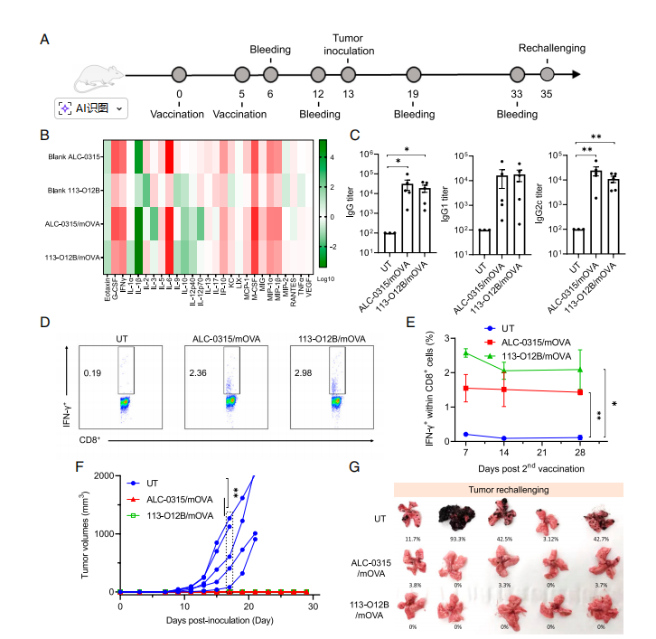
文献节选:信使核糖核酸(mRNA)在体内应用中向特定器官的靶向递送仍是一项重大挑战。对于mRNA疫苗而言,向淋巴结(LN)的靶向递送有望减少副作用并增强免疫反应。在本研究中,我们探索了一种无需任何主动靶向配体修饰的内源性LN靶向脂质纳米颗粒(LNP),以开发mRNA癌症疫苗。名为113-O12B的LNP与使用于新冠疫苗Comirnaty中的合成脂质ALC-0315配方相比,在LN中表现出更高的特异性表达。向LN靶向递送mRNA增强了对编码全长卵清蛋白(OVA)模型抗原的CD8+T细胞反应。因此,编码OVA的mRNA疫苗对携带OVA抗原的B16F10黑色素瘤模型的保护和治疗效果也得到了改善。此外,封装有编码TRP-2肽(TRP2180–188)mRNA的113-O12B在常规B16F10肿瘤模型中与抗程序性死亡-1(PD-1)疗法联合使用时,也表现出出色的肿瘤抑制效果,完全缓解率为40%。揭示了113-O12B从蛋白质到肽抗原的广泛应用。所有经过处理的小鼠均表现出长期的免疫记忆,在随后的再激发实验中,抑制了肺部肿瘤转移结节的发生。靶向淋巴结的脂质纳米颗粒系统的抗肿瘤效果增强,显示出作为下一代mRNA疫苗通用平台的巨大潜力。
四、成功案例:支持多项前沿mRNA肿瘤疫苗项目
近期,中新康明为某知名高校研究团队提供了ALC-0315与新型脂质的对比研究服务。客户基于PNAS 2022年报道的113-O12B结构思路,委托我司合成系列短链尾脂质衍生物,并完成LNP制剂制备与小鼠皮下注射后的淋巴结靶向性评估。通过我司提供的粒径、包封率及表达数据,客户成功验证了“C12尾链+酯键连接”结构对LN富集的关键作用,相关成果正准备投稿。

五、综合CDMO服务:赋能mRNA创新生态
中新康明致力于成为mRNA药物研发的“全栈式合作伙伴”。除LNP相关服务外,公司还可提供:
mRNA模板质粒构建与线性化;
制剂冻干工艺开发;
稳定性研究(加速/长期);
法规注册文件撰写支持。
我们坚信,精准递送是解锁mRNA治疗潜能的关键。中新康明将持续投入技术创新,以高质量、高效率的CDMO服务,携手全球科研与产业界,共同推动下一代mRNA疫苗从实验室走向临床,惠及更多患者。
返回